A prosperous street with a blue sky above

WELCOME TO iterabloom LLC

An incubator for realtime collaboration, agentic systems, and human rights

PORTFOLIO

We provide an organizational umbrella for early-stage projects.

Logo for KamaraFlow

KamaraFlow

KamaraFlow reconstructs the IDE for the era of Large Language Models.

Learn More →

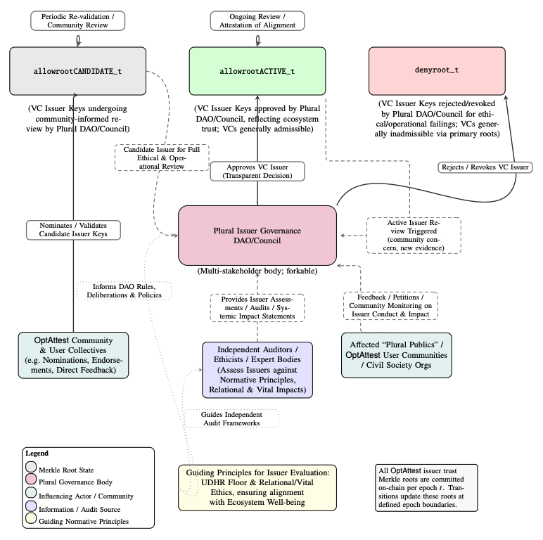
OptAttest

This Preprint proposes OptAttest, a digital currency protocol where users can choose to generate Zero Knowledge Proofs that their transactions are "clean" (not involving sanctioned parties) for the current and previous transaction, offering a middle ground between total privacy and the "viewing keys" that expose entire transaction histories.

Learn More →
Figure from the OptAttest PrePrint
Logo for Thunder Hill Cinema

Thunder Hill Cinema

Thunder Hill Cinema is Baltimore's premier platform for showcasing and celebrating local film content. This platform facilitates cross-pollination between media-makers and new viewership, letting great content speak for itself. To amplify Baltimore's voice in cinema, we are a dedicated space for local filmmakers to share their stories with the city they love.

Learn More →

Selectable Taxon Ortholog Retrieval Iteratively (STORI)

STORI is a machine learning and data mining algorithm that retrieves orthologous protein sequences for a set of user-defined proteomes and query sequences.

Learn More →
Hemoglobin tetramer